
La calidad es cumplir con los requisitos, expectativas y necesidades del cliente, está libre de defectos, carencias y variantes sustanciales.
La calidad de software hace referencia a las cualidades que determinan su utilidad. Es decir, el grado en que un software cumple los requisitos.

La calidad de software esta basada en el estudio de las características externas e internas de los productos tecnologicos.
- La calidad externa se define en función de cómo el software realiza en el escenario en tiempo real en modo operativo y lo útil que es para sus usuarios.
- La calidad interna, por otro lado, se centra en los aspectos intrínsecos que dependen de la calidad del código escrito.
El usuario se centra más en cómo funciona el software en el nivel externo, pero la calidad en el nivel externo sólo se puede mantener si el codificador ha escrito un código de buena calidad significativa.

Standard
La ISO 25000, constituye una serie de normas basadas en ISO/IEC 9126 y en ISO/IEC 14598 cuyo objetivo principal es guiar el desarrollo de los productos de software mediante la especificación de requisitos y evaluación de características de calidad

Metodología
Basados en la importancia que tiene el proceso de pruebas de software en la actualidad y haciendo uso de las buenas prácticas de cómo abordar el proceso de pruebas se espera lo siguiente:
- Reducir errores en operación.
- No incurrir en sobre costos.
- Mejorar la confianza del nivel de calidad.
- Automatización de procesos.
- Suministrar información relevante, que permita la toma de decisiones y minimizar los riesgos asociados al producto.
- Prevenir defectos.
Los marcos ágiles de trabajo implican una comunicación, colaboración e interacción permanente con todos los implicados en la construcción de Software, en ese orden, el Rol de probador debe estar enmarcado dentro de los siguientes objetivos:
- Orientación a la solución dentro del equipo.
- Pensamiento crítico enfocado a la calidad.
- Implementación de diferentes formas de adquirir la información y consolidarla, independientemente a la escrita.
- Evaluación asertiva del avance, calidad y resultados de la prueba.
- Colaboración eficiente en la definición de los criterios de aceptación y afinamiento de las historias de usuario.
- Empoderamiento en el equipo, para trabajar de la mano con desarrollo y/o las unidades de negocio.
- Disposición al cambio constante sin perder la trazabilidad de objetivos y alcance.
- Auto organización y planificación constante de sus actividades.
QA vs QC
A continuación se describe la diferencia entre QA y QC y se realiza un comparativo.

| QA | QC |
|---|---|
| QA significa Planificación para realizar un proceso. | QC Significa Acción para ejecutar el proceso planificado. |
| Es un proceso que delibera en brindar garantía de que se logrará la solicitud de calidad. | QC es un proceso que delibera sobre el cumplimiento de la solicitud de calidad. |
| Un objetivo de QA es prevenir el defecto. | Un objetivo de QC es identificar y mejorar los defectos. |
| QA es la técnica de gestión de la calidad. | QC es un método para verificar la Calidad. |
| El control de calidad no implica la ejecución del programa. | El control de calidad siempre implica la ejecución del programa. |
| Todos los miembros del equipo son responsables del control de calidad. | El equipo de prueba es responsable del control de calidad. |
| Ejemplo de control de calidad: verificación | Ejemplo de control de calidad: validación. |
| La técnica estadística utilizada en QA se conoce como control de proceso estadístico (SPC). | La técnica estadística utilizada en QC se conoce como control de calidad estadístico (SPC). |
| QA se asegura de que esté haciendo lo correcto. | QC se asegura de que los resultados de lo que ha hecho sean los que esperaba. |
| QA Define estándares y metodologías a seguir para cumplir con los requisitos del cliente. | QC asegura que se sigan los estándares mientras se trabaja en el producto. |
| QA es el proceso para crear los entregables. | QC es el proceso para verificar los entregables. |
| QA es responsable del ciclo de vida completo del desarrollo de software. | QC es responsable de ciclo de vida de las pruebas de software. |
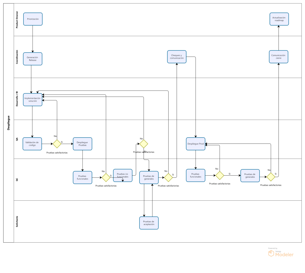
Proceso de calidad en el desarrollo de SW

Indicadores
- Cumplimiento, fechas comprometidas, desarrollo, pruebas, etc.
- Calidad, bugs generados por ticket
- En construcción …..
Mas información
¿Qué tanto aprendiste?
En el siguiente link se visualizaran preguntas referentes a lo explicado anteriormente.
CLASIFICACIÓN: USO INTERNO
Queda inválido cualquier impresión o copia digital del documento. El usuario del documento debe asegurarse de que este sea vigente antes de usarlo. Puede consultarlo con el responsable del SGSI.
